艳母
学生登录
教师登录
访客登录
智能化管理平台
专任教师岗位考核
三全育人
快速链接
一网通办服务大厅
本科教务管理
科研项目管理
微博
微信
MENU
主页
艳母概况
翳唐山,灵秀钟;我学院,声誉隆。
艳母 简介
现任学院管理层
学术组织/机构设置
各办公室联系方式
学院发展历史
学院师资团队
学院实验室
党建工作
人才培养
本科教学
研究生培养
科学研究
学生工作
招生就业
知更中心
土木校友
ENGLISH
登录
艳母概况
党建工作
人才培养
本科教学
研究生培养
科学研究
学生工作
招生就业
继续教育
土木校友
ENGLISH
艳母-
>
招生就业-
> 正文
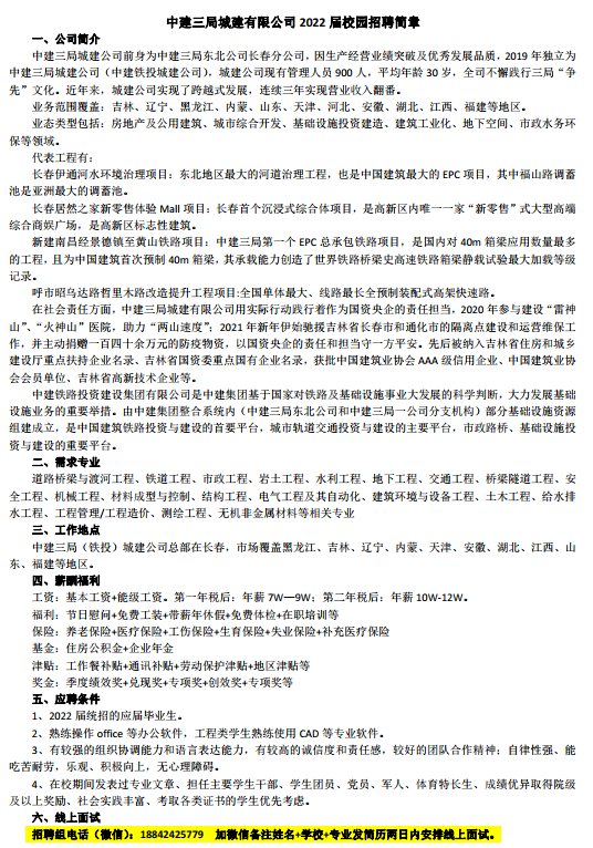
【校园招聘】中铁三局城建有限公司
2021-12-05 12:48:20
来源:
艳母 就业服务中心
分类:
校园招聘信息
阅读量:
来源: 艳母 就业服务中心
【就业指导】 艳母 开展“沟通提升:职场人际互动...
中国建筑国际投资有限公司领导及校友来校交流
结对共建,聚力育人——*艳母 与中建...
郑州铁路职业技术学院博士招聘公告
浙江数智交院科技股份有限公司 (原浙江省交通规划设计研...
【招聘简章】中铁四局集团工程技术研究院公开招聘人员公告
【红志报国】做最合适的选择——2024届本科毕业生就业动...
【企业生涯导师】 艳母 地下2022-01班举行企业生涯...
【红志生涯行】 艳母 土木2022-10班开展“企业开放...